跳到主要內容區

:::

  頭

:::

【公事系】115學年度碩博士班考試入學面試公告

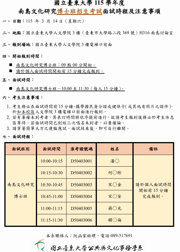
公事系南島碩博班考試-115面試時程及注意事項_博

 

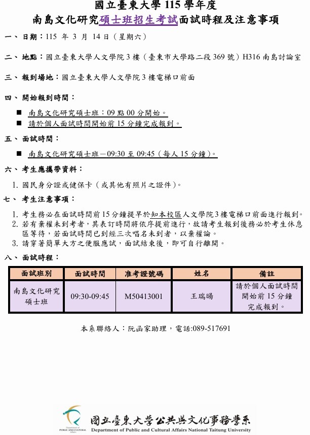
公事系南島碩博班考試-115面試時程及注意事項_碩

瀏覽數: